Fernão Dias
A Arteris Fernão Dias conta com uma estrutura completa para prestar atendimento aos usuários que trafegam pelo seu trecho.
Nosso atendimento é 24 horas para pedidos de auxílio na rodovia, informação sobre condições na rodovia, orientações, reclamações e sugestões.
Outras informações
Faixas de domínio
Procedimentos Cartorários
-
Procedimento para emissão de Termo de Anuência
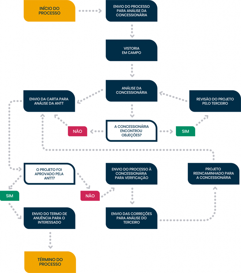
O procedimento para emissão de carta de Termo de Anuência segue, basicamente, a seguinte sequência:

Termo de Anuência (Retificação/Desmembramento/Unificação)
Para obtenção do Termo de Anuência em um processo de Retificação/Desmembramento/Unificação em que o terreno é confrontante com a rodovia, é necessário a emissão do Termo de Anuência pela ANTT – Agência Nacional de Transportes Terrestres.
O que é a carta de termo de anuência?
É um documento emitido pela Concessionária apresentando a não objeção da ANTT – Agência Nacional de Transportes Terrestres, em relação ao processo de Retificação/Desmembramento/Unificação em um terreno confrontante com a rodovia.
Procedimentos:
1) Cadastro da solicitação. Deve-se apresentar para a Concessionária, através de uma solicitação para o Setor de Faixa de Domínio no SISDEMANDA, os seguintes documentos:
- Requerimento do Interessado ou protocolo do cartório;
- Levantamento Topográfico em PDF e DWG (no qual deverá ser apresentada a indicação da rodovia (contendo as duas pistas – norte e sul – e canteiro central/barreira de concreto/defensa metálica), local exato do imóvel (km+metros e sentido da rodovia: norte ou sul) e larguras da faixa de domínio e área “non aedificandi” (devidamente cotadas); Ainda, os pontos delimitantes do terreno devem ser georreferenciados (Coordenadas UTM – datum sirgas 2000);
- Memorial descritivo apresentando a poligonal do terreno;
- Anotação de Responsabilidade Técnica (ART) do responsável técnico juntamente com o comprovante de pagamento;
- Certidão de Registro de Imóvel atualizada (menos de 01 (um) ano);
- Planta da área (mapa de localização);
- Os documentos devem ser assinados pelo responsável técnico (Projeto, Memorial e ART).
- Documentos de Identificação do Requerente (CPF, RG, CNH, etc);
- Anexos I e II : Formulário de Termo de Anuência e minuta do Termo de Anuência constando memorial descritivo do segmento que confronta com a rodovia, (SEI 9933724)
2) Análise da solicitação. A Concessionária analisará a solicitação e realizará uma vistoria em campo para verificar a situação existente.
3) Carta de Encaminhamento do Processo de Termo de Anuência. Após a análise da Concessionária, caso esteja tudo correto em relação aos documentos apresentados, a Concessionária encaminha o processo para análise e emissão do termo de anuência pela ANTT – Agência Nacional de Transportes Terrestres. (O protocolo na ANTT será disponibilizado no SISDEMANDA).
4) Carta Final apresentando o Termo de Anuência: Após emissão do Termo de Anuência pela ANTT, a Concessionária recebe este documento e disponibiliza para o interessado (através do SISDEMANDA).

Em relação ao processo de Usucapião, esta Concessionária realiza a análise dos documentos citados acima (com a exclusão da matrícula do imóvel) e encaminha sua análise para a ANTT.
Construções às margens das rodovias
-
Procedimentos para emissão de Situação de Área
O procedimento para emissão de situação de área de terrenos confrontantes com a rodovia segue, basicamente, a seguinte sequência:

Situação de área
Para obtenção de licença ou alvará de funcionamento em terrenos que são confrontantes com a rodovia, é necessário a emissão de uma carta de situação de área.
O que é a carta de situação de área?
É um documento emitido pela Concessionária informando a situação do local frente a faixa de domínio, área “non aedificandi” e seu acesso.
Procedimentos:
1) Cadastro da solicitação. Deve-se encaminhar uma imagem aérea do local, informação do Km aproximado e sentido da pista através de uma solicitação para o Setor de Faixa de Domínio da Concessionária no SISDEMANDA. Será gerado um número de protocolo para controle e acompanhamento da solicitação.
2) Análise da solicitação. A Concessionária analisará a solicitação e realizará uma vistoria em campo para verificar a situação existente;
3) Carta de Situação de Área. Após a análise da Concessionária, será emitida uma Carta de Situação de Área, indicando os recuos a serem respeitados e informando a situação do terreno frente a faixa de domínio, área “non aedificandi” e seu acesso. (A carta será disponibilizada no login do usuário no SISDEMANDA).
-
Procedimentos para emissão de Parecer de Construção
O procedimento para emissão de parecer de construção de imóveis as margens da rodovia segue, basicamente, a seguinte sequência:

Parecer de Construção
Para obtenção da autorização desta Concessionária para construir, reformar ou ampliar edificações as margens da rodovia, é necessário a emissão de uma carta de parecer de construção.
O que é a carta de parecer de construção?
É um documento emitido pela Concessionária informando o Parecer de Construção para implantação, reforma ou ampliação de uma edificação as margens da rodovia, contemplando a análise dos projetos de implantação e documentos encaminhados.
Procedimentos:
1) Cadastro da solicitação. Deve-se apresentar para a Concessionária, através de uma solicitação para o Setor de Faixa de Domínio da Concessionária no SISDEMANDA, o projeto de implantação/reforma/ampliação do empreendimento (assinado) pelo responsável técnico delimitando os recuos construtivos, Km aproximado, sentido da pista e indicação de onde será realizado o acesso de veículos, ART do responsável técnico juntamente com o comprovante de pagamento e a matrícula do imóvel. Será gerado um número de protocolo para controle e acompanhamento da solicitação.
2) Análise da solicitação. A Concessionária analisará a solicitação e realizará uma vistoria em campo para verificar a situação existente;
3) Carta de Parecer de Construção. Após a análise da Concessionária, será emitida uma Carta de Parecer de Construção, informando a situação do imóvel frente a faixa de domínio, área “non aedificandi” e seu acesso, apresentando a análise do projeto encaminhado, se a construção futura respeita a faixa de domínio e área “non aedificandi”, se as vagas de estacionamento projetadas serão realizadas fora da faixa de domínio, e se estiverem alocadas em “non aedificandi” se as mesmas serão descobertas, apresenta análise ao acesso utilizado para a construção, se o mesmo é regular ou se é necessário regularizá-lo. Ainda, apresenta uma análise quanto aos demais documentos encaminhados.
Caso esteja tudo correto em relação aos documentos apresentados, a Concessionária informa que não possui objeção quanto a edificação a ser construída/reformada/ampliada. (A carta será disponibilizada no login do usuário no SISDEMANDA).
Procedimentos para Ocupações em Faixa de Domínio
-
Procedimento para análise e aprovação
O procedimento para análise e aprovação de ocupações na faixa de domínio da rodovia segue, basicamente, a seguinte sequência:

Implantação, readequação ou regularização?
Implantação: quanto tratar-se de obra nova a ser executada em conformidade com os regulamentos aceitos pela ANTT (Agência Nacional de Transportes Terrestres);
Readequação ou Regularização: quando tratar-se de instalações existentes e que não são aprovadas pela ANTT (Agência Nacional de Transportes Terrestres).
De acordo com Ofício Circular SEI nº 929/2019/COFAD/GEENG/SUINF/DIR-ANTT, no qual a ANTT aborda orientações relacionadas à cobrança pelas análises e/ou fiscalizações de projetos de terceiros, informamos que as Concessionárias Federais do Grupo ARTERIS definiram uma metodologia padronizada para cobrança de processos de terceiros em faixa de domínio, contemplando análises de viabilidades, análises de projetos de ocupações e taxa de vistoria anual.
Ressaltamos que os valores serão cobrados a partir de 01/04/2022, correspondendo aos novos processos. Como referência para definição dos valores a serem cobrados, foi utilizada a Resolução nº 9, de 12 de agosto de 2020, emitida pelo DNIT – Departamento Nacional de Infraestrutura de Transportes.
Tabela 1 – Valores de cobrança

Tabela 2 – Tabela E do DNIT
TABELA PRECIFICAÇÃO DE PEP
-
Projeto de Engenharia para Implantação ou Regularização de Ocupações
O interessado deverá apresentar o projeto de engenharia, conforme o roteiro de apresentação de projetos (Disponíveis na aba Anexos abaixo). Para elaboração do projeto de ocupação o solicitante deve observar as seguintes etapas:
1) Cadastro da solicitação. Deve-se preencher o formulário padrão para Projetos de Interesse de Terceiro (Disponíveis na aba Anexos abaixo) e encaminhar a solicitação para Setor de Faixa de Domínio da Concessionária através do SISDEMANDA, juntamente com os arquivos digitais, ART e comprovante de pagamento. Será gerado um número de protocolo para controle e acompanhamento da solicitação. Não há necessidade de encaminhamento de cópias físicas do projeto.
De forma a orientar os projetistas, segue lista com as normas e manuais mais utilizados para o desenvolvimento dos projetos, no que tange a sinalização e proteção de dispositivos:
- ABNT NBR 15486 – Segurança no tráfego – Dispositivos de contenção;
- DNIT – Manual de Sinalização de Obras e Emergências em Rodovias.
Todos os serviços deverão ser desenvolvidos conforme especificações técnicas e normas atualizadas do DNIT. Verificar no site do DNIT as normas e manuais vigentes.
-
Análise técnica
1) Após o envio do projeto por parte do interessado, a Concessionária realiza a análise técnica com base nas normativas vigentes. Caso haja qualquer inconformidade ou necessidade de complementações, a Concessionária solicita as alterações através de Carta que ficará disponível no SISDEMANDA.
2) Após a análise do projeto, se estiver de acordo, a concessionária encaminhará a memória de cálculo para aceite do interessado e devolução para a concessionária que providenciará o protocolo do projeto na ANTT (Agência Nacional de Transportes Terrestres).
-
Aprovação da Agência
1) Aprovação da Agência Reguladora. Quando o projeto estiver validado, será solicitada toda a documentação necessária, posteriormente a Concessionária procede com o envio do projeto para análise e aprovação da ANTT (Agência Nacional de Transportes Terrestres). Salientamos que o processo pode ser avaliado pela Concessionária quantas vezes forem necessárias, a fim de atender às normativas vigentes.
2) Publicação da Portaria de Aprovação. Caso a ANTT não encontre objeções ao processo, o mesmo é encaminhado para a publicação da Portaria de Aprovação no DOU (Diário Oficial da União). Cabe ressaltar que a ANTT é a única responsável por conceder autorizações para execução de ocupações na faixa de domínio das rodovias sob concessão da Arteris. Ainda, o projeto será objeto de análise da ANTT, que pode ou não concordar com a sua execução da maneira apresentada, visto que as obras originárias de terceiros somente serão permitidas se não conflitarem com as funções primárias da faixa de domínio, principalmente no que concerne à segurança, trafegabilidade e operação viária.
3) Contrato de Permissão Especial de Uso (CPEU). Depois da publicação da Portaria de aprovação, será formalizado um contrato entre o interessado e a Concessionária, autorizando a implantação da ocupação. A autorização será concedida em caráter precário, sendo que todos os custos para execução e manutenções são de responsabilidade do interessado.
4) Pagamento de Receita Acessória. Após a elaboração do CPEU, deverá ser realizado o pagamento da primeira anuidade da receita acessória, para que a execução da obra possa ser liberada.
-
Execução da Obra
1) Reunião de início de obras. A última etapa antes do efetivo início das obras é a realização de uma reunião com a Concessionária (quando necessário). Esta reunião tem como objetivo orientar os procedimentos a serem seguidos durante o período de execução, especialmente os relacionados à segurança e sinalização das obras, além de servir para discussão de detalhes técnicos executivos da obra em questão.
2) Fase de Obras. Durante o período de obras o solicitante é responsável por toda a execução dos serviços, sendo que a Concessionária atua na fiscalização. Qualquer necessidade de alteração do projeto aprovado deve ser informada à Concessionária, que procederá com a análise da solicitação. Nenhum serviço deve ser executado sem que todas estas etapas estejam concluídas, sob pena de paralização da obra.
3) Término do Processo. Finalizado o período de obras, o solicitante deve providenciar a entrega do projeto As-Built, documento que demonstra todas as etapas realizadas na obra, através da comprovação de ensaios e relatórios fotográficos. Deve-se elaborar um levantamento topográfico final do local, para validação dos serviços realizados. A análise do As-Built segue as mesmas tratativas do projeto executivo, com análise da Concessionária e posterior encaminhamento para avaliação da ANTT.
Resumidamente, a etapa de projeto e execução das obras é representada pelo Fluxograma indicado abaixo:
Dúvidas frequentes
-
Quanto tempo leva para aprovação de um projeto?
A aprovação de um projeto de engenharia para implantação ou regularização de ocupação vai depender muito da complexidade do projeto/obra, bem como da demanda de projetos da Concessionária e da ANTT. Deve-se considerar tempo para análise da Concessionária e correções do projetista, avaliação da ANTT e publicação da Portaria, elaboração e assinatura do CPEU, pagamento da receita acessória e agendamento da reunião de início de obras.
-
Quais as normativas a serem seguidas na elaboração dos projetos?
Os projetos deverão seguir, no que couber, as instruções da Portaria 028/2019 e aos manuais e normativas atualizadas do DNIT (Departamento Nacional de Infraestrutura de Transportes). Ainda, todas as normativas pertinentes publicadas pela ABNT (Associação Brasileira de Normas Técnicas) e pelo CONTRAN (Conselho Nacional de Trânsito) devem ser avaliadas. Caso ocorra algum caso em que nenhuma dessas normativas seja suficiente, o responsável pelo projeto deve entrar em contato com a Concessionária para verificar a melhor alternativa a ser seguida para o caso.
-
Há alguma diferença entre os projetos de novas implantações e projetos de regularização de ocupações já existentes?
Sim. Não é necessário apresentar o projeto de sinalização de obras, visto que a mesma já se encontra implantada. Ainda, o memorial descritivo deve conter todos os dados e fotos da maneira com que a obra foi executada, com as principais características de implantação da rede, bem como, a data aproximada de instalação da mesma. A receita acessória também será cobrada de maneira retroativa (passivo), desde a data em que a ocupação foi implantada.
-
Quem pode fazer o projeto?
Qualquer empresa ou profissional devidamente habilitado de acordo com a Resolução nº 7, de 2 de março de 2021.
Lista de siglas mais utilizadas
- ABNT – Associação Brasileira de Normas Técnicas;
- ART – Anotação de Responsabilidade Técnica;
- ANTT – Agência Nacional de Transportes Terrestres;
- CONTRAN – Conselho Nacional de Trânsito;
- CPEU – Contrato de Permissão Especial de Uso;
- DNIT – Departamento Nacional de Infraestrutura de Transportes;
- NBR – Norma Brasileira.
Anexos
-
Diretrizes Para Apresentação De Projetos De Interesse De Terceiros - Pit 1a
-
Diretrizes Para Apresentação De Projetos De Interesse De Terceiros - Pit 1b
-
Diretrizes Para Apresentação De Projetos De Interesse De Terceiros - Pit 1c
-
Novo Modelo - Pit
-
Anexo I - Retigráfico Da Faixa De Domínio
-
Anexo II - Resolução Nº 7, De 2 De Março De 2021
-
Anexo III – Manual de Sinalização de Obras e Serviços
-
Anexo IV – Documentação ambiental
-
Documentação elaboração de contrato
-
ANTT - Ofício Circular
-
Formulário - Termo de Anuência
-
Modelo de memorial descritivo que confronta com a rodovia
Procedimentos para Acessos em Faixa de Domínio
-
Procedimento para análise e aprovação de acessos
O procedimento para análise e aprovação de acessos na faixa de domínio da rodovia segue, basicamente, a seguinte sequência:
De acordo com Ofício Circular SEI nº 929/2019/COFAD/GEENG/SUINF/DIR-ANTT, no qual a ANTT aborda orientações relacionadas à cobrança pelas análises e/ou fiscalizações de projetos de terceiros, informamos que as Concessionárias Federais do Grupo ARTERIS definiram uma metodologia padronizada para cobrança de processos de terceiros em faixa de domínio, contemplando análises de viabilidades, análises de projetos de acessos e taxa de vistoria anual.
Ressaltamos que os valores serão cobrados a partir de 01/04/2022, correspondendo aos novos processos. Como referência para definição dos valores a serem cobrados, foi utilizada a Resolução nº 9, de 12 de agosto de 2020, emitida pelo DNIT – Departamento Nacional de Infraestrutura de Transportes.
Tabela 1 – Valores de cobrança
-
Viabilidade técnica
Viabilidade de acesso
Para implantação, readequação ou regularização de acesso às margens da Rodovia, é necessário solicitar à Concessionária uma Carta de viabilidade de acesso (viabilidade técnica).
O que é uma Carta de Viabilidade de Acesso?
É um documento emitido pela Concessionária informando a viabilidade (ou a objeção) para implantação, readequação ou regularização de acesso, contemplando as diretrizes a serem seguidas no desenvolvimento e apresentação dos projetos de engenharia.
Implantação, readequação ou regularização?
Implantação: quanto tratar-se de obra nova a ser executada em conformidade com os regulamentos aceitos pela ANTT (Agência Nacional de Transportes Terrestres);
Readequação: quando tratar-se de instalações existentes e que requeiram alguma melhoria física para fins de atualização;
Regularização: quando tratar-se de instalações existentes e que não atendem à critérios técnicos e/ou administrativos.
Procedimentos
Para fazer a solicitação de viabilidade de acesso, o interessado deve observar as seguintes etapas:
1) Cadastro da solicitação. Deve-se preencher o formulário padrão para viabilidade de acesso (Anexos – formulário Viabilidade) e encaminhar a solicitação para o Setor de Faixa de Domínio da Concessionária através do SISDEMANDA. Será gerado um número de protocolo para controle e acompanhamento da solicitação.
2) Análise da solicitação. A Concessionária analisará a solicitação para emissão de um parecer.
3) Carta de Viabilidade. Após a análise da Concessionária, será emitida uma Carta de Viabilidade, indicado os recuos a serem respeitados e os procedimentos para desenvolvimento do projeto de engenharia (A carta será disponibilizada no login do usuário no SISDEMANDA).
-
Projeto de Engenharia
Projeto de Engenharia para Implantação, Readequação ou Regularização de Acesso
De posse da Carta de Viabilidade com parecer favorável da Concessionária, o interessado deverá apresentar o projeto de engenharia, conforme Portaria nº 28 da ANTT, de 07 de fevereiro de 2019, (Anexos – Diretrizes para apresentação de projetos de interesse de terceiros – PIT) e respeitando o Manual de Acesso de Propriedades Marginais a Rodovias Federais do DNIT. Para elaboração do projeto de acesso o solicitante deve observar as seguintes etapas:
1) Cadastro da solicitação. Deve-se preencher o formulário padrão para Projetos de Interesse de Terceiro (Anexos – formulário Projetos) e encaminhar a solicitação para Setor de Faixa de Domínio da Concessionária através do SISDEMANDA, juntamente com os arquivos digitais, ART e comprovante de pagamento. Será gerado um número de protocolo para controle e acompanhamento da solicitação. Não há necessidade de encaminhamento de cópias físicas do projeto. Para casos de grandes empreendimentos às margens da rodovia, solicitamos uma reunião inicial antes do desenvolvimento dos projetos, com a presença do empreendedor e da empresa projetista. Esta reunião tem como objetivo esclarecer dúvidas relacionadas ao projeto a ser desenvolvido.
Lista de normas e manuais mais utilizados
De forma a orientar os projetistas, segue lista com as normas e manuais mais utilizados para o desenvolvimento dos projetos:
- ABNT NBR 6971 – Segurança no tráfego – Defensas metálicas;
- ABNT NBR 9050 – Acessibilidade a edificações, mobiliários, espaços e equipamentos urbanos;
- ABNT NBR 11682 – Estabilidade de encostas;
- ABNT NBR 11904 – Sinalização vertical viária – Placas de aço zincado;
- ABNT NBR 14636 – Sinalização horizontal viária – Tachas refletivas;
- ABNT NBR 14644 – Sinalização vertical viárias – Películas;
- ABNT NBR 14885 – Segurança no tráfego – Barreiras de concreto;
- ABNT NBR 14891 – Sinalização vertical viária – Placas;
- ABNT NBR 15486 – Segurança no tráfego – Dispositivos de contenção;
- ABNT NBR 16179 – Sinalização vertical viária – Chapas de alumínio composto para confecção de placas de sinalização;
- ABNT NBR 16537 – Acessibilidade – Sinalização tátil no piso;
- CONTRAN – Conselho Nacional de Trânsito (Manuais de Sinalização Vertical de Regulamentação/Advertência/Indicação, Manual de Sinalização Horizontal e Manual de Sinalização Semafórica);
- CTB – Código de Trânsito Brasileiro;
- DENATRAN – Manual de Procedimento para o Tratamento de Polos Geradores de Tráfego;
- DNIT – Manual de Acesso de Propriedades Marginais a Rodovias Federais;
- DNIT – Álbum de projetos-tipo de dispositivos de drenagem;
- DNIT – Manual de Drenagem de Rodovias;
- DNIT – Manual de Projetos de Interseções;
- DNIT – Manual de Pavimentação;
- DNIT – Manual de Sinalização de Obras e Emergências em Rodovias;
- DNIT – Manual de Sinalização Rodoviária.
- DNIT – Manual de Estudo de Tráfego;
- HCM – Highway Capacity Manual.
Todos os serviços deverão ser desenvolvidos conforme especificações técnicas e normas atualizadas do DNIT. Verificar no site do DNIT as normas e manuais vigentes.
-
Análise Técnica
1) Análise do projeto. Após o envio do projeto por parte do interessado, a Concessionária realiza a análise técnica com base nas normativas vigentes. Caso haja qualquer inconformidade ou necessidade de complementações, a Concessionária solicita as alterações através de Carta que ficará disponível no SISDEMANDA.
-
Aprovação da Agência
1) Aprovação da Agência Reguladora. Quando o projeto estiver validado, a Concessionária procede com o envio do projeto para análise e aprovação da ANTT (Agência Nacional de Transportes Terrestres). Salientamos que o processo pode ser avaliado pela Concessionária quantas vezes forem necessárias, a fim de atender às normativas vigentes.
2) Publicação da Portaria de Aprovação. Caso a ANTT não encontre objeções ao processo, o mesmo é encaminhado para a publicação da Portaria de Aprovação no DOU (Diário Oficial da União). Cabe ressaltar que a ANTT é a única responsável por conceder autorizações para execução de acessos às margens das rodovias sob concessão da Arteris, bem como de qualquer ocupação em faixa de domínio da rodovia. Ainda, o projeto será objeto de análise da ANTT, que pode ou não concordar com a sua execução da maneira apresentada, visto que as obras originárias de terceiros somente serão permitidas se não conflitarem com as funções primárias da faixa de domínio, principalmente no que concerne à segurança, trafegabilidade e operação viária.
3) Contrato de Permissão Especial de Uso (CPEU). Depois da publicação da Portaria de aprovação, será formalizado um contrato entre o interessado e a Concessionária, autorizando a construção do acesso. A autorização será concedida em caráter precário, sendo que todos os custos para execução e manutenções do acesso são de responsabilidade do interessado.
-
Execução da Obra
1) Reunião de início de obras. A última etapa antes do efetivo início das obras é a realização de uma reunião com a Concessionária. Esta reunião tem como objetivo orientar os procedimentos a serem seguidos durante o período de execução, especialmente os relacionados à segurança e sinalização das obras, além de servir para discussão de detalhes técnicos executivos da obra em questão e esclarecimentos sobre os controles tecnológicos necessários.
2) Fase de Obras. Durante o período de obras o solicitante é responsável por toda a execução dos serviços, sendo que a Concessionária atua na fiscalização. Qualquer necessidade de alteração do projeto aprovado deve ser informada à Concessionária, que procederá com a análise da solicitação. Nenhum serviço deve ser executado sem que todas estas etapas estejam concluídas, sob pena de paralização da obra.
3) Término do Processo. Finalizado o período de obras, o solicitante deve providenciar a entrega do projeto As-Built, documento que demonstra todas as etapas realizadas na obra, através da comprovação de ensaios e relatórios fotográficos. Deve-se elaborar um levantamento topográfico final do local, para validação dos serviços realizados (geometria, pavimentação, drenagem, sinalização e obras complementares). A análise do As-Built segue as mesmas tratativas do projeto executivo, com análise da Concessionária e posterior encaminhamento para avaliação da ANTT.
Resumidamente, a etapa de projeto e execução das obras é representada pelo Fluxograma indicado abaixo:
Dúvidas frequentes
-
Quanto tempo leva para aprovação de um projeto?
A aprovação de um projeto de engenharia para implantação, readequação ou regularização de acesso vai depender muito da complexidade do projeto/obra, bem como da demanda de projetos da Concessionária e da ANTT. O interessado deve levar em conta que a aprovação de um projeto envolve várias etapas, que necessitam serem cumpridas para adequado andamento dos processos. Alguns projetos podem levar ao todo entre 6 meses e 1 ano antes do efetivo início das obras, então, caso haja algum cronograma de abertura do empreendimento, estes prazos para aprovações de projetos junto à Concessionária devem ser levados em conta. Deve-se considerar tempo para análise da Concessionária e correções do projetista, avaliação da ANTT e publicação da Portaria, elaboração e assinatura do CPEU e agendamento da reunião de início de obras.
-
Qual o formato para envio dos arquivos dos projetos?
Entrega somente de arquivos em formato digital. Deverão ser entregues os arquivos fontes (.doc, .xls, .dwg, etc.) e de impressão (.pdf, .dxf, .gif, etc.). Os arquivos gráficos com extensão “.dwg” deverão guardar correlação com o projeto apresentado e, quando disponível, manter os atributos dos arquivos para serem lidos no software AutoCAD Civil 3D, ou seja, as linhas devem ser reconhecidas como entidades do CIVIL 3D como por exemplo surfaces, alignments, corridor, assemblies entre outros. (Conforme Portaria nº 028/2019).
-
Quais a normativas a serem seguidas na elaboração dos projetos?
Os projetos deverão seguir, no que couber, as instruções da Portaria 028/2019 e aos manuais e normativas atualizadas do DNIT (Departamento Nacional de Infraestrutura de Transportes). Ainda, todas as normativas pertinentes publicadas pela ABNT (Associação Brasileira de Normas Técnicas) e pelo CONTRAN (Conselho Nacional de Trânsito) devem ser avaliadas. Caso ocorra algum caso em que nenhuma dessas normativas seja suficiente, o responsável pelo projeto deve entrar em contato com a Concessionária para verificar a melhor alternativa a ser seguida para o caso.
-
Qual o período para execução da obra?
O período para execução da obra é definido pelo projeto de engenharia, levando em consideração a complexidade da obra, disponibilidade de materiais e mão-de-obra, entre outros fatores. O cronograma deve ser validado pelo responsável técnico e deve constar a discriminação dos períodos com necessidade de interrupção de tráfego. É necessário reservar o primeiro mês do cronograma para formalização do CPEU entre interessado e Concessionária.
-
O que são Polos Geradores de Tráfego (PGT)?
Conforme orientações da ANTT, através do Ofício Circular nº 004/2015/GEPRO/SUINF (link para Check-list), considera-se como PGT todo empreendimento de grande vulto que altere significativamente o volume de tráfego do sistema viário no qual está inserido, provocando impactos negativos na capacidade da rodovia federal através do aumento do fluxo de veículos, podendo, com isso, alterar o nível de serviço viário em sua área de influência. Alguns exemplos de PGT:
- Terminais rodoviários, ferroviários e bases logísticas intermodal;
- Centro de compras, shopping centers e hipermercados;
- Indústrias e empresas de grande porte;
- Estádios, ginásios esportivos e centros de convenções;
- Hospitais, maternidades e hotéis de grande porte;
- Escolas, universidades e faculdades;
- Condomínios, conjuntos residenciais e edifícios comerciais;
- Hospitais, maternidades e hotéis de grande porte.
Para casos de implantações de Polos Geradores de Tráfego às margens da rodovia, a Concessionária solicita, além dos procedimentos listados para elaboração de projetos, uma reunião anterior à elaboração do projeto, a fim de orientar da melhor maneira possível o interessado. Esta reunião poderá ser solicitada já na fase de solicitação de viabilidade de acesso, com a identificação do PGT no campo específico doformulário padrão.
-
Quais documentos a serem anexados ao processo de implantação, readequação ou regularização de acesso?
- Carta do interessado contemplando todas as informações do solicitante (Identificação e contato do interessado, motivo para a solicitação do acesso, discriminação sobre a utilização do acesso, documentos protocolados e demais informações que auxiliem na análise do projeto);
- Formulário de PIT a ser preenchido pelo interessado;
- Anotação de Responsabilidade Técnica – ART referente ao projeto em questão, com comprovante de pagamento;
- Cronograma de execução da obra, com discriminação dos períodos que ensejem na interrupção de tráfego, se for o caso;
- Documentação ambiental;
- Arquivo KMZ com a identificação das principais informações do projeto.
Para mais informações, consultar arquivo “Diretrizes para apresentação de projetos de interesse de terceiros”.
-
Quem pode fazer o projeto?
Qualquer empresa ou profissional devidamente habilitado pode elaborar o projeto de acesso.
-
Lista de siglas mais utilizadas
- ABNT – Associação Brasileira de Normas Técnicas;
- ALS – Arteris Litoral Sul;
- ART – Anotação de Responsabilidade Técnica;
- ANTT – Agência Nacional de Transportes Terrestres;
- CONTRAN – Conselho Nacional de Trânsito;
- CPEU – Contrato de Permissão Especial de Uso;
- CTB – Código de Trânsito Brasileiro;
- DENATRAN – Departamento Nacional de Trânsito;
- DNIT – Departamento Nacional de Infraestrutura de Transportes;
- HCM – Highway Capacity Manual;
- NBR – Norma Brasileira;
- PGT – Polo Gerador de Tráfego;
- RIT – Relatório de Impacto de Trânsito.
Anexos
-
Anexo Diretrizes Para Apresentação De Projetos - Modelo Memória De Cálculo Geometria
-
Checklist - Ofício Circular Nº 004.2015.Gepro.Suinf
-
Diretrizes Para Apresentação De Projetos De Interesse De Terceiros - Pit
-
Diretrizes Para Apresentação De Projetos De Placas
-
Formulário Projetos
-
Formulário Viabilidade
-
Manual De Sinalização De Obras
-
Diretrizes Meio Ambiente
-
Detalhe Fresagem
-
Retigráfico Faixa De Domínio
-
Documentação Necessária Para Elaboração De Contrato
Execução de Serviços
O procedimento para emissão de termos de responsabilidade para execução de serviços em faixa de domínio da rodovia segue, basicamente, a seguinte sequência:
-
Termo de Responsabilidade
Para realização de serviços na faixa de domínio da rodovia é necessário autorização desta Concessionária, com a emissão do Termo de responsabilidade/Autorização de Serviços na Rodovia (ATS).
O documento se aplica a serviços como levantamento topográfico, sondagens, contagem de tráfego, construção de alambrado/cercamento (consultar concessionária para recuos e características), poda de vegetação, construção de calçadas, limpezas em geral, entre outros.
O que é o termo de responsabilidade?
É um documento emitido pela Concessionária apresentando os detalhes do serviço que será realizado em campo e todas as obrigações do responsável pelo mesmo, assim como sua data de validade.
Procedimentos:
1) Cadastro da solicitação: Deve-se encaminhar a solicitação para emissão de autorização de serviços (ATS), com as informações que o terceiro dispõe sobre o serviço que será executado;
2) Encaminhamento dos procedimentos: A Concessionária encaminha para o terceiro os trâmites para emissão da ATS.
3) Integração para execução do serviço: para a execução de qualquer serviço em faixa de domínio é necessário realizar a integração de segurança no trabalho. O procedimento tem duração aproximada de 2 (duas) horas e validade de 1 (um) ano.
4) Emissão da ATS. Após a análise da Concessionária quanto as informações encaminhadas pelo terceiro, será encaminhado a ATS para assinatura, juntamente com os tipos de sinalização de obras para verificação de qual se enquadra para o serviço que será realizado.
5) Para as atividades que necessitem de intervenções ambientais (corte de árvores e intervenções em áreas de preservação permanente – APP) é necessário providenciar documentação diferenciada. Favor entrar em contato verificar procedimentos para esses casos.
6) Envio da ATS assinado pela Concessionária: Após recebimento da ATS assinada pelo terceiro, a Concessionária realiza sua assinatura e encaminha finalizado para o terceiro, liberando o início dos serviços.
Assessoria Comercial
-
Qual a função da Assessoria Comercial na Concessionária?
- A Assessoria Comercial é responsável pelo contato comercial com interessados na exploração das rodovias através da ocupação da faixa de domínio, pela implantação de redes diversas, como: Fibra óptica, Energia Elétrica, Águas e Saneamento, Gasoduto. Além da comercialização de espações para implantação de painéis publicitários, ações publicitárias nas praças de pedágio e bases operacionais, com a distribuição de brindes e/ou amostras e folhetos.
- A Assessoria Comercial da Concessionária também atua em benefício dos usuários, pois toda exploração da faixa de domínio citada acima, deve ser remunerada, tratada como “Receita Acessória ou Extraordinária” a qual possui percentuais revertidos à modicidade tarifária.
- Para conhecer as possibilidades de divulgação de sua marca, procedimentos, locais de divulgação em nossas rodovias, entre em contato conosco.
Contato
-
Fernão Dias
Em caso de dúvidas sobre estes procedimentos, entre em contato com nossa equipe pelo e-mail “faixadedominio.fernaodias@arteris.com.br”, ou telefone (+55 35) 3449-6600 – ramal 6726.
Contato com Assessoria Comercial pode ser realizado pelo e-mail “receitasacessorias.fernaodias@arteris.com.br”, ou pelo telefone (+55 35) 3449-6600 – ramal 6697.